手机看新闻
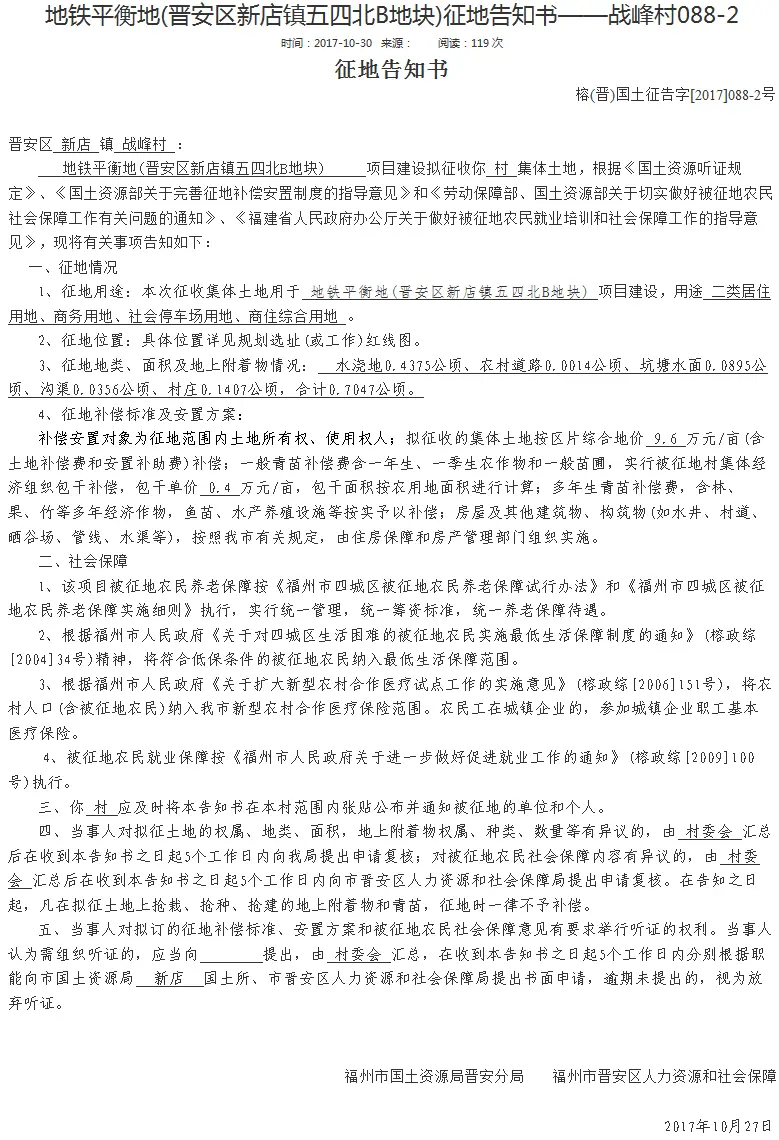
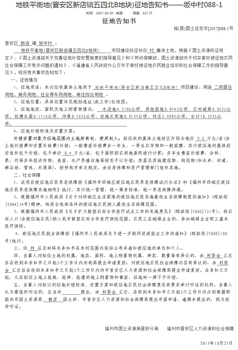
住在福州2017-10-31 10:32:0010月30日,福州国土资源局公布了征地与安置补偿,全部是晋安新店镇的征地告知书,涉及四个村,分别是厦坊村、战峰村、坂中村、鹅峰村,征地用途多样,包括:二类居住用地、商务用地、社会停车场用地、商住综合用地、幼儿园。全是惠及周边群众的福利配套!
四则征地告知书概况如下:

房天下整理

福州国土资源局天博电子官网截图
通知明细如下:

福州国土资源局天博电子官网截图

福州国土资源局天博电子官网截图

福州国土资源局天博电子官网截图

福州国土资源局天博电子官网截图
免责声明:本文系注册用户(作者)在房产圈发布,房天下未对内容作任何修改或整理。本文仅代表作者观点,不代表房天下立场,若侵犯了您的合法权益,请进行投诉。对作者发布之内容,未经许可,不得转载。
传递福州楼市动态,跟你一起唠福州。
32000元/平方米
35000元/平方米
8500元/平方米
10000元/平方米
9900元/平方米
25000元/平方米
15000元/平方米
25000元/平方米
15000元/平方米
7300元/平方米
| b | d | ||||||||
| c | q | t | |||||||
| f | j | s | w | ||||||
| g | n | ||||||||
| x | |||||||||
| h | z |